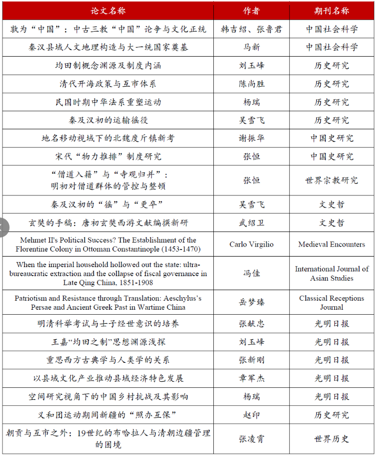
山东大学历史学院2025年高水平论文发表创佳绩。据不完全统计,全院师生2025年全年在CSSCI、SSCI、A&HCI等核心期刊发表论文近70篇;其中,在国内外权威期刊发表的重要成果达21篇,包括《中国社会科学》2篇、《历史研究》5篇,充分体现出学院雄厚的科研实力与日益提升的学术影响力。特别值得关注的是,我院在读博士研究生亦在《历史研究》《世界历史》等顶尖权威期刊上发表了高水平论文,生动彰显了学院在高端人才培养方面取得的显著成效。
国内外权威期刊发表情况
(21篇)

中文权威期刊论文
论文名称:
孰为“中国”:中古三教“中国”论争与文化正统
卷期号:2025年第2期

卷期号:2025年第4期

卷期号:2025年第3期

卷期号:2025年第4期

卷期号:2025年第7期

卷期号:2025年第9期

卷期号:2025年第2期

卷期号:2025年第3期

论文名称:
“僧道入籍”与“寺观归并”: 明初对僧道群体的管控与整顿
卷期号:2025年第5期

卷期号:2025年第3期

卷期号:2025年第5期

卷期号:2025年5月19日

卷期号:2025年9月8日

卷期号:2025年10月20日

卷期号:2025年12月17日

卷期号:2025年12月17日

卷期号:2025年第6期

论文名称:
“朝贡与互市之外:19世纪的布哈拉人与清朝边疆管理的困境
卷期号:2025年第5期

外文高水平期刊论文
论文名称:
Mehmet II's Political Success? The Establishment of the Florentine Colony in Ottoman Constantinople (1453-1470)
卷期号:2025年第2期

论文名称:
When the imperial household hollowed out the state: ultra-bureaucratic extraction and the collapse of fiscal governance in Late Qing China, 1851-1908
期刊名称:International Journal of Asian Studies
卷期号:2025年5月

论文名称:
Patriotism and Resistance through Translation: Aeschylus’s Persae and Ancient Greek Past in Wartime China
期刊名称:Classical Receptions Journal
卷期号:2025年第2期
